Vehicle indicator control system
HARDWARE REQUIRED:
- PICUNO Microcontroller board
- 2 × LEDs
- 2 × 220Ω resistors
- 2 × Push Button (4-pin or 2-pin)
- 2 × 10kΩ resistors
- Breadboard
- Jumper wires
- USB cable
DESCRIPTION:
This project simulates the full indicator and hazard light logic of a vehicle.
- Pressing and holding the left button for 1 second toggles the left indicator.
- Pressing and holding the right button for 1 second toggles the right indicator.
- If both buttons are held simultaneously for 1 second → hazard lights are turned ON.
- Pressing and holding any one button (left or right) for 1 second will deactivate hazard mode.
- All active indicator states blink ON-OFF every 300 ms.
- Pressing and holding the left button for 1 second toggles the left indicator.
- Pressing and holding the right button for 1 second toggles the right indicator.
- If both buttons are held simultaneously for 1 second → hazard lights are turned ON.
- Pressing and holding any one button (left or right) for 1 second will deactivate hazard mode.
- All active indicator states blink ON-OFF every 300 ms.
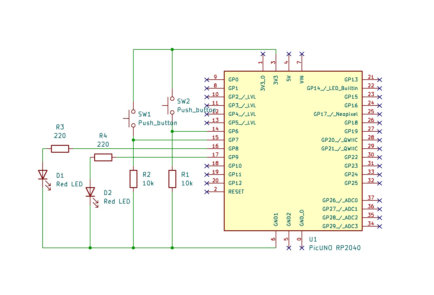
CIRCUIT DIAGRAM:
- Connect the PICUNO board to the computer using a USB cable.
- Connect the anode (longer leg) of the left LED and right LED to GPIO 8 and 9 respectively through a 220Ω resistor.
- Connect the cathodes (short leg) of the LED to GND.
- Connect one leg of the both push buttons to 3.3 V.
- Connect the other leg of the Left button and Right button to GPIO 6 and 7 respectively.
- Connect one end of the 10kΩ resistors to GPIO 6 and 7 respectively and other end to GND.
SCHEMATIC:
Left Indicator LED: Anode → 220Ω → GPIO 8 → Cathode → GND
Right Indicator LED: Anode → 220Ω → GPIO 9 → Cathode → GND
Left Button: One side → 3.3V, other side → GPIO 6 → 10kΩ → GND
Right Button: One side → 3.3V, other side → GPIO 7 → 10kΩ → GND
CODE -- C:
#include <Arduino.h>
const int LEFT_LED = 8;
const int RIGHT_LED = 9;
const int LEFT_BTN = 6;
const int RIGHT_BTN = 7;
bool left_on = false;
bool right_on = false;
bool hazard_on = false;
unsigned long blink_time = 0;
bool led_state = false;
unsigned long hold_left = 0;
unsigned long hold_right = 0;
void setup() {
pinMode(LEFT_LED, OUTPUT);
pinMode(RIGHT_LED, OUTPUT);
pinMode(LEFT_BTN, INPUT);
pinMode(RIGHT_BTN, INPUT);
}
void loop() {
unsigned long now = millis();
bool left_pressed = digitalRead(LEFT_BTN);
bool right_pressed = digitalRead(RIGHT_BTN);
// Track hold time
if (left_pressed) {
if (hold_left == 0) hold_left = now;
} else {
hold_left = 0;
}
if (right_pressed) {
if (hold_right == 0) hold_right = now;
} else {
hold_right = 0;
}
// Activate hazard if both held for 1 second
if (left_pressed && right_pressed &&
hold_left > 0 && hold_right > 0 &&
(now - hold_left >= 1000) && (now - hold_right >= 1000)) {
hazard_on = true;
left_on = false;
right_on = false;
hold_left = 0;
hold_right = 0;
delay(300);
}
// Deactivate hazard if either button held for 1 second
else if (hazard_on) {
if (left_pressed && hold_left > 0 && (now - hold_left >= 1000)) {
hazard_on = false;
hold_left = 0;
delay(300);
} else if (right_pressed && hold_right > 0 && (now - hold_right >= 1000)) {
hazard_on = false;
hold_right = 0;
delay(300);
}
}
// Toggle left indicator
else if (left_pressed && hold_left > 0 && (now - hold_left >= 1000)) {
if (right_on) {
right_on = false;
left_on = true;
} else {
left_on = !left_on;
}
hold_left = 0;
delay(300);
}
// Toggle right indicator
else if (right_pressed && hold_right > 0 && (now - hold_right >= 1000)) {
if (left_on) {
left_on = false;
right_on = true;
} else {
right_on = !right_on;
}
hold_right = 0;
delay(300);
}
// Blinking logic every 300 ms
if (now - blink_time >= 300) {
blink_time = now;
led_state = !led_state;
if (hazard_on) {
digitalWrite(LEFT_LED, led_state);
digitalWrite(RIGHT_LED, led_state);
} else {
digitalWrite(LEFT_LED, (left_on ? led_state : LOW));
digitalWrite(RIGHT_LED, (right_on ? led_state : LOW));
}
}
delay(20); // Equivalent of time.sleep(0.01)
}
const int LEFT_LED = 8;
const int RIGHT_LED = 9;
const int LEFT_BTN = 6;
const int RIGHT_BTN = 7;
bool left_on = false;
bool right_on = false;
bool hazard_on = false;
unsigned long blink_time = 0;
bool led_state = false;
unsigned long hold_left = 0;
unsigned long hold_right = 0;
void setup() {
pinMode(LEFT_LED, OUTPUT);
pinMode(RIGHT_LED, OUTPUT);
pinMode(LEFT_BTN, INPUT);
pinMode(RIGHT_BTN, INPUT);
}
void loop() {
unsigned long now = millis();
bool left_pressed = digitalRead(LEFT_BTN);
bool right_pressed = digitalRead(RIGHT_BTN);
// Track hold time
if (left_pressed) {
if (hold_left == 0) hold_left = now;
} else {
hold_left = 0;
}
if (right_pressed) {
if (hold_right == 0) hold_right = now;
} else {
hold_right = 0;
}
// Activate hazard if both held for 1 second
if (left_pressed && right_pressed &&
hold_left > 0 && hold_right > 0 &&
(now - hold_left >= 1000) && (now - hold_right >= 1000)) {
hazard_on = true;
left_on = false;
right_on = false;
hold_left = 0;
hold_right = 0;
delay(300);
}
// Deactivate hazard if either button held for 1 second
else if (hazard_on) {
if (left_pressed && hold_left > 0 && (now - hold_left >= 1000)) {
hazard_on = false;
hold_left = 0;
delay(300);
} else if (right_pressed && hold_right > 0 && (now - hold_right >= 1000)) {
hazard_on = false;
hold_right = 0;
delay(300);
}
}
// Toggle left indicator
else if (left_pressed && hold_left > 0 && (now - hold_left >= 1000)) {
if (right_on) {
right_on = false;
left_on = true;
} else {
left_on = !left_on;
}
hold_left = 0;
delay(300);
}
// Toggle right indicator
else if (right_pressed && hold_right > 0 && (now - hold_right >= 1000)) {
if (left_on) {
left_on = false;
right_on = true;
} else {
right_on = !right_on;
}
hold_right = 0;
delay(300);
}
// Blinking logic every 300 ms
if (now - blink_time >= 300) {
blink_time = now;
led_state = !led_state;
if (hazard_on) {
digitalWrite(LEFT_LED, led_state);
digitalWrite(RIGHT_LED, led_state);
} else {
digitalWrite(LEFT_LED, (left_on ? led_state : LOW));
digitalWrite(RIGHT_LED, (right_on ? led_state : LOW));
}
}
delay(20); // Equivalent of time.sleep(0.01)
}
unsigned long blink_time, hold_left, hold_right - Variables used to track time for blinking intervals and how long each button has been held down.
setup() - Initializes the GPIO pins --- buttons as inputs, and LEDs as outputs.
millis() is called to get the current time in milliseconds.
digitalRead() is used to check if a button is currently pressed.
setup() - Initializes the GPIO pins --- buttons as inputs, and LEDs as outputs.
millis() is called to get the current time in milliseconds.
digitalRead() is used to check if a button is currently pressed.
CODE -- PYTHON:
from machine import Pin
import time
left_led = Pin(8, Pin.OUT)
right_led = Pin(9, Pin.OUT)
left_btn = Pin(6, Pin.IN)
right_btn = Pin(7, Pin.IN)
left_on = False
right_on = False
hazard_on = False
blink_time = 0
led_state = False
hold_left = None
hold_right = None
while True:
now = time.ticks_ms()
left_pressed = left_btn.value()
right_pressed = right_btn.value()
# Track hold time
if left_pressed:
if hold_left is None:
hold_left = now
else:
hold_left = None
if right_pressed:
if hold_right is None:
hold_right = now
else:
hold_right = None
# Activate hazard if both held for 1 second
if (left_pressed and right_pressed and hold_left and hold_right and
now - hold_left >= 1000 and now - hold_right >= 1000):
hazard_on = True
left_on = False
right_on = False
hold_left = None
hold_right = None
time.sleep(0.3)
# Deactivate hazard if either button held for 1 second
elif hazard_on:
if left_pressed and hold_left and now - hold_left >= 1000:
hazard_on = False
hold_left = None
time.sleep(0.3)
elif right_pressed and hold_right and now - hold_right >= 1000:
hazard_on = False
hold_right = None
time.sleep(0.3)
# Toggle left indicator
elif left_pressed and hold_left and now - hold_left >= 1000:
if right_on:
right_on = False
left_on = True
else:
left_on = not left_on
hold_left = None
time.sleep(0.3)
# Toggle right indicator
elif right_pressed and hold_right and now - hold_right >= 1000:
if left_on:
left_on = False
right_on = True
else:
right_on = not right_on
hold_right = None
time.sleep(0.3)
# Blinking logic every 300 ms
if now - blink_time >= 300:
blink_time = now
led_state = not led_state
if hazard_on:
left_led.value(led_state)
right_led.value(led_state)
else:
left_led.value(led_state if left_on else 0)
right_led.value(led_state if right_on else 0)
time.sleep(0.1)
import time
left_led = Pin(8, Pin.OUT)
right_led = Pin(9, Pin.OUT)
left_btn = Pin(6, Pin.IN)
right_btn = Pin(7, Pin.IN)
left_on = False
right_on = False
hazard_on = False
blink_time = 0
led_state = False
hold_left = None
hold_right = None
while True:
now = time.ticks_ms()
left_pressed = left_btn.value()
right_pressed = right_btn.value()
# Track hold time
if left_pressed:
if hold_left is None:
hold_left = now
else:
hold_left = None
if right_pressed:
if hold_right is None:
hold_right = now
else:
hold_right = None
# Activate hazard if both held for 1 second
if (left_pressed and right_pressed and hold_left and hold_right and
now - hold_left >= 1000 and now - hold_right >= 1000):
hazard_on = True
left_on = False
right_on = False
hold_left = None
hold_right = None
time.sleep(0.3)
# Deactivate hazard if either button held for 1 second
elif hazard_on:
if left_pressed and hold_left and now - hold_left >= 1000:
hazard_on = False
hold_left = None
time.sleep(0.3)
elif right_pressed and hold_right and now - hold_right >= 1000:
hazard_on = False
hold_right = None
time.sleep(0.3)
# Toggle left indicator
elif left_pressed and hold_left and now - hold_left >= 1000:
if right_on:
right_on = False
left_on = True
else:
left_on = not left_on
hold_left = None
time.sleep(0.3)
# Toggle right indicator
elif right_pressed and hold_right and now - hold_right >= 1000:
if left_on:
left_on = False
right_on = True
else:
right_on = not right_on
hold_right = None
time.sleep(0.3)
# Blinking logic every 300 ms
if now - blink_time >= 300:
blink_time = now
led_state = not led_state
if hazard_on:
left_led.value(led_state)
right_led.value(led_state)
else:
left_led.value(led_state if left_on else 0)
right_led.value(led_state if right_on else 0)
time.sleep(0.1)
blink_time and led_state - Used for LED blinking at regular intervals.
hold_left, hold_right - Store timestamps for when each button is pressed.
left_btn.value(), right_btn.value() - Read the state of each button.
if hold_* is None - Record the time when a button is first pressed.
now - hold_* >= 1000 - Check if the button has been held for 1 second.
hold_left, hold_right - Store timestamps for when each button is pressed.
left_btn.value(), right_btn.value() - Read the state of each button.
if hold_* is None - Record the time when a button is first pressed.
now - hold_* >= 1000 - Check if the button has been held for 1 second.