Temperature Monitoring With LM35 Sensor

Hardware Required
- PICUNO Microcontroller board
- 1 × LED
- 1 × 220Ω resistor
- 1 × LM35 Temperature Sensor
- 1 × Buzzer
- Breadboard
- Jumper wires
- USB cable
Description
The LM35 outputs an Analog voltage proportional to temperature in °C (10mV per °C). The PicUNO reads this voltage, converts it to Celsius, and prints it to the Serial Monitor. If the temperature exceeds a preset threshold (e.g., 40°C), an LED and buzzer are activated to indicate overheating.
Circuit Diagram
[Fritzing image to be added here]
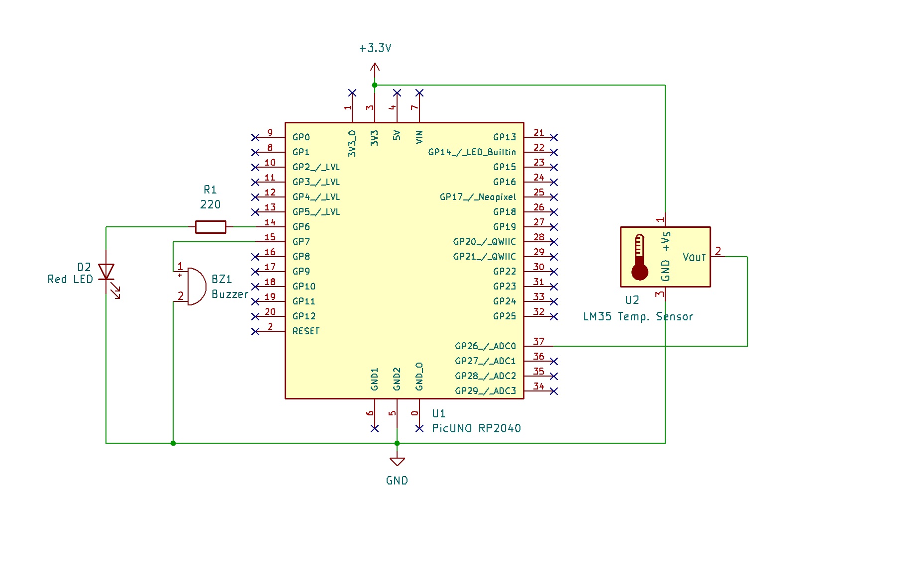
Circuit
- Connect the PICUNO board to the computer using a USB cable.
- Connect the Anode of the LED to one terminal of a 220Ω resistor.
- Connect the other terminal of the resistor to GPIO pin 6.
- Connect the Cathode of the LED to GND.
- Connect the Leftmost pin of the LM35 sensor to 3.3V, Rightmost pin to GND and the Middle pin to Analog pin A0 on PicUNO.
- Connect positive terminal of the buzzer to GPIO 7.
- Connect negative terminal of the buzzer to GND.
Schematic
LM35 has 3 pins:
Left pin (VCC) → 3.3 V
Right pin (GND) → GND
Centre Pin (Vin) → A0
LED anode → 220-ohm resistor → GPIO 6
LED cathode → GND
Buzzer +ve terminal → GPIO 7
Buzzer -ve terminal → GND
Code - C
int sensorPin = A0;
int ledPin = 6;
int buzzerPin = 7;
float threshold = 40.0; // Temperature threshold
void setup() {
pinMode(ledPin, OUTPUT);
pinMode(buzzerPin, OUTPUT);
Serial.begin(9600);
}
void loop() {
int analogValue = analogRead(sensorPin);
float voltage = analogValue * (3.3 / 1024.0); // Adjust if using 5V
float temperatureC = voltage * 100.0;
Serial.print("Temperature: ");
Serial.print(temperatureC);
Serial.println(" °C");
if (temperatureC > threshold) {
digitalWrite(ledPin, HIGH);
digitalWrite(buzzerPin, HIGH);
} else {
digitalWrite(ledPin, LOW);
digitalWrite(buzzerPin, LOW);
}
delay(1000);
}
int ledPin = 6;
int buzzerPin = 7;
float threshold = 40.0; // Temperature threshold
void setup() {
pinMode(ledPin, OUTPUT);
pinMode(buzzerPin, OUTPUT);
Serial.begin(9600);
}
void loop() {
int analogValue = analogRead(sensorPin);
float voltage = analogValue * (3.3 / 1024.0); // Adjust if using 5V
float temperatureC = voltage * 100.0;
Serial.print("Temperature: ");
Serial.print(temperatureC);
Serial.println(" °C");
if (temperatureC > threshold) {
digitalWrite(ledPin, HIGH);
digitalWrite(buzzerPin, HIGH);
} else {
digitalWrite(ledPin, LOW);
digitalWrite(buzzerPin, LOW);
}
delay(1000);
}
analogRead(sensorPin) - Reads voltage from LM35.
voltage * 100.0 - Converts to temperature in Celsius.
if (temperature > threshold) - Activates LED and buzzer if hot.
voltage * 100.0 - Converts to temperature in Celsius.
if (temperature > threshold) - Activates LED and buzzer if hot.
Code - Micropython
from machine import ADC, Pin
import time
sensor = ADC(0) # A0 pin
led = Pin(6, Pin.OUT)
buzzer = Pin(7, Pin.OUT)
threshold = 40.0
while True:
analog = sensor.read_u16()
voltage = analog * 3.3 / 65536
temperature = voltage * 100
print("Temperature:", round(temperature, 2), "°C")
if temperature > threshold:
led.value(1)
buzzer.value(1)
else:
led.value(0)
buzzer.value(0)
time.sleep(1)
import time
sensor = ADC(0) # A0 pin
led = Pin(6, Pin.OUT)
buzzer = Pin(7, Pin.OUT)
threshold = 40.0
while True:
analog = sensor.read_u16()
voltage = analog * 3.3 / 65536
temperature = voltage * 100
print("Temperature:", round(temperature, 2), "°C")
if temperature > threshold:
led.value(1)
buzzer.value(1)
else:
led.value(0)
buzzer.value(0)
time.sleep(1)
analog = sensor.read_u16() - Reads LM35 Analog output.
voltage = analog * 3.3 / 65536 - convert the Analog reading into voltage.
voltage * 100 - Converts voltage to temperature.
if temperature > threshold - Turns on alerts.
voltage = analog * 3.3 / 65536 - convert the Analog reading into voltage.
voltage * 100 - Converts voltage to temperature.
if temperature > threshold - Turns on alerts.