Sound Level Meter Using Microphone Sound Sensor And LED Bar Graph

Sound Level Meter Using Microphone Sound Sensor And LED Bar Graph

HARDWARE REQUIRED:

  • PICUNO Microcontroller board
  • 1 × LED Bar Graph Display (Common Cathode)
  • 1 × Microphone Sound Sensor Module
  • 10 × 220Ω resistors (Current limiting for LEDs)
  • Jumper wires
  • USB cable

DESCRIPTION:

This project uses a microphone sound sensor to measure the ambient sound level and display it as a live bar graph on a 10-segment LED display. The analog value from the sound sensor is read and processed to determine the volume, which is then mapped to a value between 0 and 10 to represent the number of LEDs to light up. This creates a real-time VU (Volume Unit) meter.

NOTE: For some sound modules, the potentiometer must be adjusted first. Before uploading the final code, use a simple Analog read sketch to view the sensor's output. In a quiet room, turn the potentiometer until the value is stable around the ideal midpoint (~512 for C/Arduino, ~32768 for MicroPython). This step centres the signal and is essential for the project to work correctly.

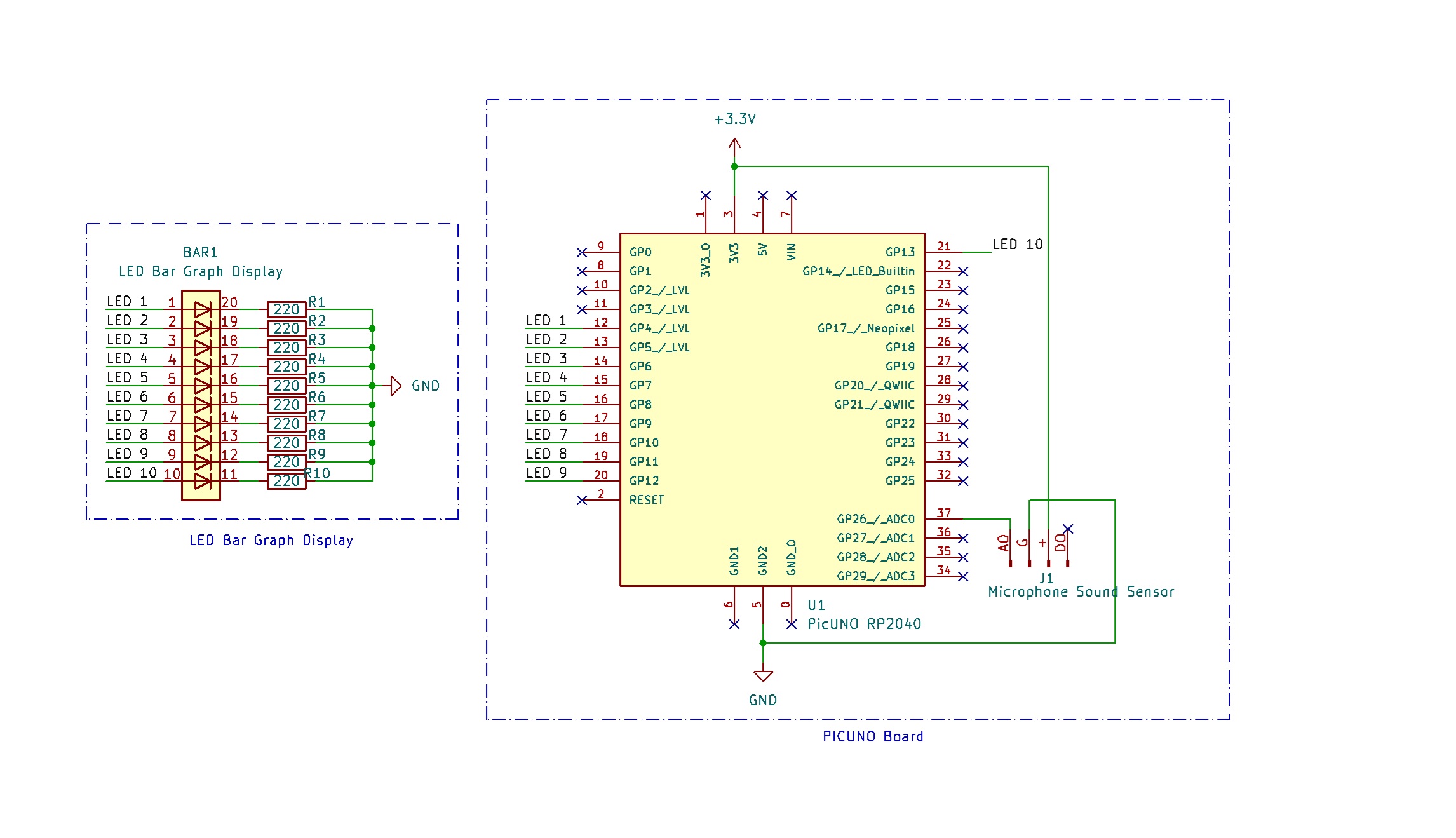
CIRCUIT DIAGRAM:

Circuit Diagram
  • Connect the PICUNO board to the computer using a USB cable.
  • Connect each LED anode from 1-10 to GPIO 4 to 13 using 220Ω resistors.
  • Connect all LED cathodes to GND through 220Ω resistors.
  • Connect the sound sensor's VCC (or +) and GND pins to 3.3V and GND pins.
  • Connect the sensor's Analog Output (AO) pin to the Analog pin A0 (GPIO 26).

SCHEMATIC:

LED 1 anode → GPIO 4

LED 2 anode → GPIO 5

LED 3 anode → GPIO 6

LED 4 anode → GPIO 7

LED 5 anode → GPIO 8

LED 6 anode → GPIO 9

LED 7 anode → GPIO 10

LED 8 anode → GPIO 11

LED 9 anode → GPIO 12

LED 10 anode → GPIO 13

All LEDs cathode → 220Ω resistor → GND

Sound Sensor + / VCC → 3.3V

Sound Sensor G / GND → GND

Sound Sensor AO → A0

CODE -- C:

const int ledPins[10] = {4, 5, 6, 7, 8, 9, 10, 11, 12, 13};
const int sensorPin = A0;

// CALIBRATION: Adjust for sensitivity. Lower value = more sensitive.
const int SENSITIVITY = 400;

void setup() {
  for (int i = 0; i < 10; i++) {
    pinMode(ledPins[i], OUTPUT);
    digitalWrite(ledPins[i], LOW);
  }
}

void loop() {
  int sampleWindow = 50;
  unsigned long startMillis = millis();
  unsigned int signalMax = 0;
  unsigned int signalMin = 1023;
  
  while (millis() - startMillis < sampleWindow) {
    int sample = analogRead(sensorPin);
    if (sample > signalMax) signalMax = sample;
    if (sample < signalMin) signalMin = sample;
  }

  int peakToPeak = signalMax - signalMin;
  int level = map(peakToPeak, 0, SENSITIVITY, 0, 10);

  for (int i = 0; i < 10; i++) {
    if (i < level)
      digitalWrite(ledPins[i], HIGH);
    else
      digitalWrite(ledPins[i], LOW);
  }
}
const int SENSITIVITY = 400; - Sets the meter's sensitivity. A higher value makes it less sensitive.

while (millis() - startMillis < sampleWindow) - Samples the microphone for 50ms to find the loudest and quietest points of the sound wave.

int peakToPeak = signalMax - signalMin; - Calculates the sound's volume by measuring the signal's amplitude.

int level = map(peakToPeak, 0, SENSITIVITY, 0, 10); - Scales the calculated volume to a level from 0 to 10 for the bar graph.

CODE -- PYTHON:

from machine import Pin, ADC
import time

led_pins = [Pin(i, Pin.OUT) for i in range(4, 14)]
sensor = ADC(Pin(26))

# Lower value = more sensitive. Higher value = less sensitive.
# You will need to adjust this for best results.
SENSITIVITY = 20000

def update_leds(level):
    """Turns on LEDs up to the specified level (0-10)."""
    for i in range(10):
        if i < level:
            led_pins[i].value(1) # Turn LED ON
        else:
            led_pins[i].value(0) # Turn LED OFF

while True:
    sample_window_ms = 50
    start_time = time.ticks_ms()
    signal_max = 0
    signal_min = 65535

    while time.ticks_diff(time.ticks_ms(), start_time) < sample_window_ms:
        sample = sensor.read_u16()
        if sample > signal_max:
            signal_max = sample
        if sample < signal_min:
            signal_min = sample

    peak_to_peak = signal_max - signal_min
    clamped_value = max(0, min(peak_to_peak, SENSITIVITY))
    num_leds_to_light = int((clamped_value / SENSITIVITY) * 10)

    update_leds(num_leds_to_light)
SENSITIVITY = 20000 - Sets the meter's sensitivity. Adjust this value to calibrate the display's responsiveness.

while time.ticks_diff(...) < sample_window_ms - Samples the microphone for 50ms to find the signal's peak range.

peak_to_peak = signal_max - signal_min - Calculates the sound's volume by measuring its amplitude.

level = int((clamped_value / SENSITIVITY) * 10) - Scales the measured volume to a 0-10 level for the bar graph display.