Multiple sequence on breadboard
Hardware Required
- PICUNO Microcontroller board
- 4 × LEDs
- 4 × 220Ω resistors
- Breadboard
- Jumper wires
- USB cable
Description
Each GPIO pin controls a single LED. The program turns on each LED one by one with a small delay between each. Once all LEDs are turned on in sequence, the loop repeats, creating a basic flowing LED pattern.
Circuit Diagram
Circuit
- Connect the PICUNO board to the computer using a USB cable.
- Place 4 LEDs in a row on the breadboard.
- Connect the anode (long leg) of each LED to one end of a 220Ω resistor.
- Connect the other end of each resistor to GPIO pins 2, 3, 4, and 5 respectively.
- Connect the cathodes (short legs) of all LEDs to GND.
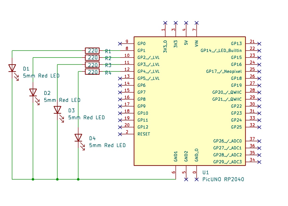
Schematic
GPIO 2 → 220Ω → LED1 Anode
GPIO 3 → 220Ω → LED2 Anode
GPIO 4 → 220Ω → LED3 Anode
GPIO 5 → 220Ω → LED4 Anode
All LEDs Cathode → GND
Code - C
int ledPins[] = {2, 3, 4, 5};
int numLeds = 4;
void setup() {
for (int i = 0; i < numLeds; i++) {
pinMode(ledPins[i], OUTPUT);
}
}
void loop() {
for (int i = 0; i < numLeds; i++) {
digitalWrite(ledPins[i], HIGH);
delay(300);
digitalWrite(ledPins[i], LOW);
}
}
int numLeds = 4;
void setup() {
for (int i = 0; i < numLeds; i++) {
pinMode(ledPins[i], OUTPUT);
}
}
void loop() {
for (int i = 0; i < numLeds; i++) {
digitalWrite(ledPins[i], HIGH);
delay(300);
digitalWrite(ledPins[i], LOW);
}
}
int ledPins[] = {2, 3, 4, 5} - Array of GPIO pins to which the LEDs are connected.
digitalWrite(ledPins[i], HIGH) - Turns ON the corresponding LED.
delay(300) - Waits for 300 milliseconds.
digitalWrite(ledPins[i], LOW) - Turns OFF the LED.
digitalWrite(ledPins[i], HIGH) - Turns ON the corresponding LED.
delay(300) - Waits for 300 milliseconds.
digitalWrite(ledPins[i], LOW) - Turns OFF the LED.
Code - Micropython
from machine import Pin
import time
led_pins = [2, 3, 4, 5]
leds = [Pin(pin, Pin.OUT) for pin in led_pins]
while True:
for led in leds:
led.value(1)
time.sleep(0.3)
led.value(0)
import time
led_pins = [2, 3, 4, 5]
leds = [Pin(pin, Pin.OUT) for pin in led_pins]
while True:
for led in leds:
led.value(1)
time.sleep(0.3)
led.value(0)
led_pins = [2, 3, 4, 5] - List storing the GPIO numbers used for controlling the LEDs.
leds = [Pin(pin, Pin.OUT) for pin in led_pins] - Creates a list of Pin objects, each set as an output.
led.value(1) - Turns ON the current LED.
time.sleep(0.3) - Waits for 0.3 seconds.
led.value(0) - Turns OFF the current LED before moving to the next one.
leds = [Pin(pin, Pin.OUT) for pin in led_pins] - Creates a list of Pin objects, each set as an output.
led.value(1) - Turns ON the current LED.
time.sleep(0.3) - Waits for 0.3 seconds.
led.value(0) - Turns OFF the current LED before moving to the next one.