LED brightness control using multiple buttons
Hardware Required
- PICUNO Microcontroller board
- 1 × LED
- 1 × 220Ω resistor
- 2 × Push Button (4-pin or 2-pin)
- 2 × 10kΩ resistors
- Breadboard
- Jumper wires
- USB cable
Description
This project uses two buttons to control the brightness of a single LED:
• Pressing Button 1 increases LED brightness by a step.
• Pressing Button 2 decreases LED brightness by a step.
• Pressing both resets brightness to 0.
We use a PWM-capable pin to control the LED brightness. The buttons are connected using pull-down resistors.
• Pressing Button 1 increases LED brightness by a step.
• Pressing Button 2 decreases LED brightness by a step.
• Pressing both resets brightness to 0.
We use a PWM-capable pin to control the LED brightness. The buttons are connected using pull-down resistors.
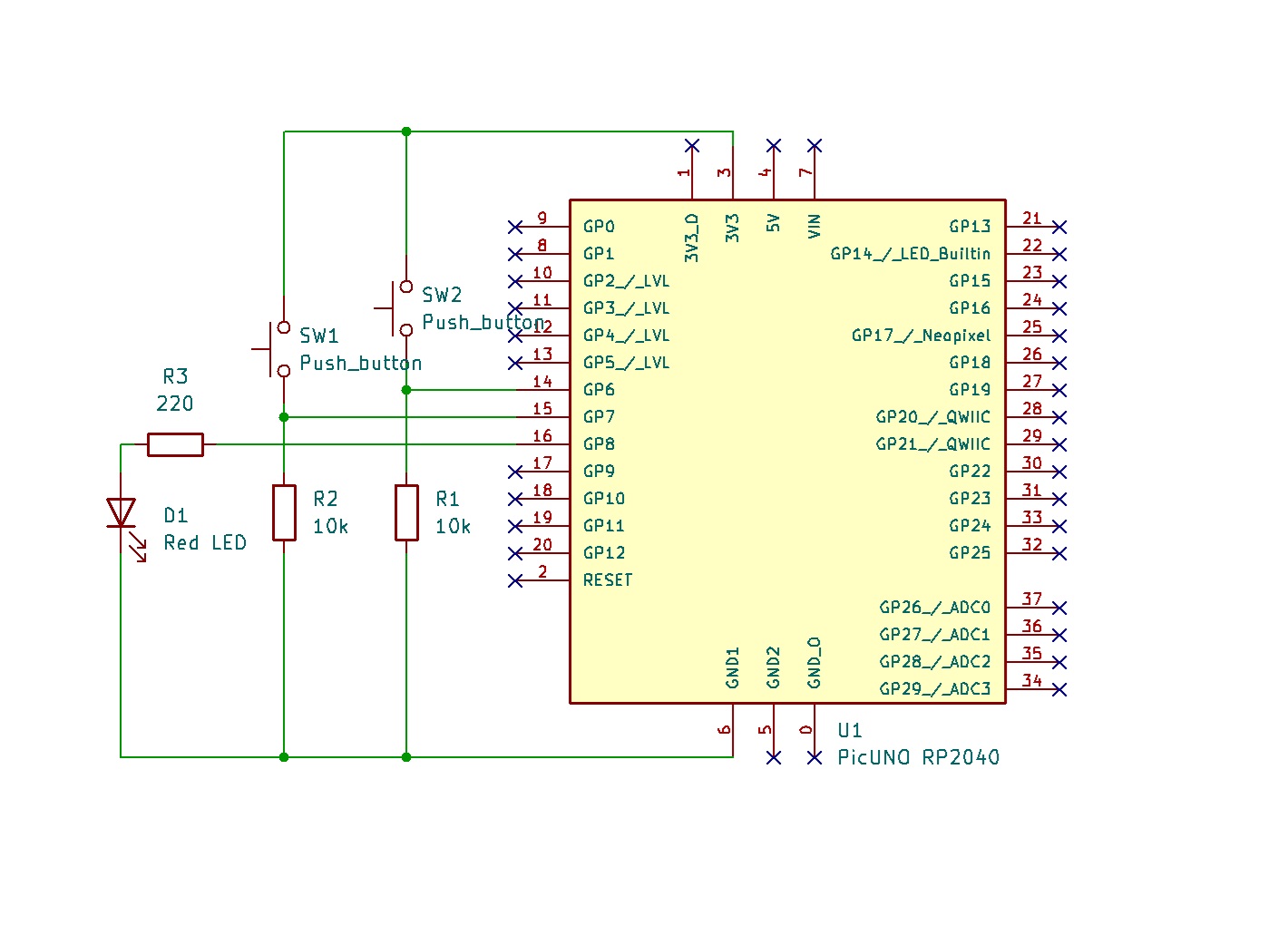
Circuit Diagram
Circuit
- Connect the PICUNO board to the computer using a USB cable.
- Connect the anode (longer leg) of the LED to GPIO 8 through a 220Ω resistor.
- Connect the cathode (short leg) of the LED to GND.
- Connect one leg of the both push buttons 1 and 2 to 3.3V.
- Connect the other leg of the buttons 1 and 2 to GPIO 6, 7 respectively.
- Connect one end of the 10kΩ resistors to GPIO 6, 7 respectively and other end to GND.
Schematic
Button 1 one side → 3.3V
Other side → GPIO 6
Button 2 one side → 3.3V
Other side → GPIO 7
GPIO 6 → 10kΩ → GND
GPIO 7 → 10kΩ → GND
GPIO 8 → 220Ω → LED anode
LED cathode → GND
Code - C
#define LED_PIN 8
#define BUTTON_UP 6
#define BUTTON_DOWN 7
int brightness = 0;
const int step = 25;
void setup() {
pinMode(LED_PIN, OUTPUT);
pinMode(BUTTON_UP, INPUT);
pinMode(BUTTON_DOWN, INPUT);
}
void loop() {
bool up = digitalRead(BUTTON_UP);
bool down = digitalRead(BUTTON_DOWN);
if (up && down) {
brightness = 0;
} else if (up) {
brightness = min(255, brightness + step);
} else if (down) {
brightness = max(0, brightness - step);
}
analogWrite(LED_PIN, brightness);
delay(100);
}
#define BUTTON_UP 6
#define BUTTON_DOWN 7
int brightness = 0;
const int step = 25;
void setup() {
pinMode(LED_PIN, OUTPUT);
pinMode(BUTTON_UP, INPUT);
pinMode(BUTTON_DOWN, INPUT);
}
void loop() {
bool up = digitalRead(BUTTON_UP);
bool down = digitalRead(BUTTON_DOWN);
if (up && down) {
brightness = 0;
} else if (up) {
brightness = min(255, brightness + step);
} else if (down) {
brightness = max(0, brightness - step);
}
analogWrite(LED_PIN, brightness);
delay(100);
}
brightness = 0 - Both buttons reset brightness.
min()/max() - Keep brightness in valid range.
delay(100) - Simple debounce and step control.
min()/max() - Keep brightness in valid range.
delay(100) - Simple debounce and step control.
Code - Micropython
from machine import Pin, PWM
import time
led = PWM(Pin(8))
led.freq(1000)
button_up = Pin(6, Pin.IN)
button_down = Pin(7, Pin.IN)
brightness = 0
step = 5000
while True:
if button_up.value() == 1 and button_down.value() == 1:
brightness = 0
elif button_up.value() == 1:
brightness = min(65535, brightness + step)
elif button_down.value() == 1:
brightness = max(0, brightness - step)
led.duty_u16(brightness)
time.sleep(0.1)
import time
led = PWM(Pin(8))
led.freq(1000)
button_up = Pin(6, Pin.IN)
button_down = Pin(7, Pin.IN)
brightness = 0
step = 5000
while True:
if button_up.value() == 1 and button_down.value() == 1:
brightness = 0
elif button_up.value() == 1:
brightness = min(65535, brightness + step)
elif button_down.value() == 1:
brightness = max(0, brightness - step)
led.duty_u16(brightness)
time.sleep(0.1)
PWM(Pin(8)) - Enables PWM on GPIO 8.
brightness - Variable holding current LED brightness.
step - Amount to increase or decrease brightness.
min() and max() used to clamp brightness within 0-65535.
led.duty_u16() - Updates PWM duty cycle.
brightness - Variable holding current LED brightness.
step - Amount to increase or decrease brightness.
min() and max() used to clamp brightness within 0-65535.
led.duty_u16() - Updates PWM duty cycle.