Heartbeat Monitoring System With LCD Display

Heartbeat Monitoring System With LCD Display

HARDWARE REQUIRED:

  • PICUNO Microcontroller board
  • 1 × 16x2 I2C LCD Display
  • 1 × KY-039 Heartbeat Sensor
  • 1 × Buzzer
  • Jumper wires
  • USB cable
  • 9V Battery with a snap connector (to power the board via the DC Jack)

DESCRIPTION:

This project creates a functional Heartbeat Monitor that measures a user's pulse in Beats Per Minute (BPM). An Analog pulse sensor detects the user's heartbeat, typically from a fingertip. The PICUNO counts the number of beats over a 10-second period, calculates the BPM, and displays this value on an I2C LCD. For safety, the system also acts as an alarm: if the measured BPM falls outside a predefined safe range (e.g., below 60 or above 120 BPM), an audible buzzer will sound.

LIBRARIES REQUIRED:

For C / Arduino IDE:
  • Wire.h: Manages I2C communication (usually included by default).
  • LiquidCrystal_I2C.h: The driver library for the I2C LCD module.
For MicroPython / Thonny IDE:
  • i2c_lcd.py: The custom library file saved to the PICUNO board.
  • The code also uses the built-in machine and time modules.

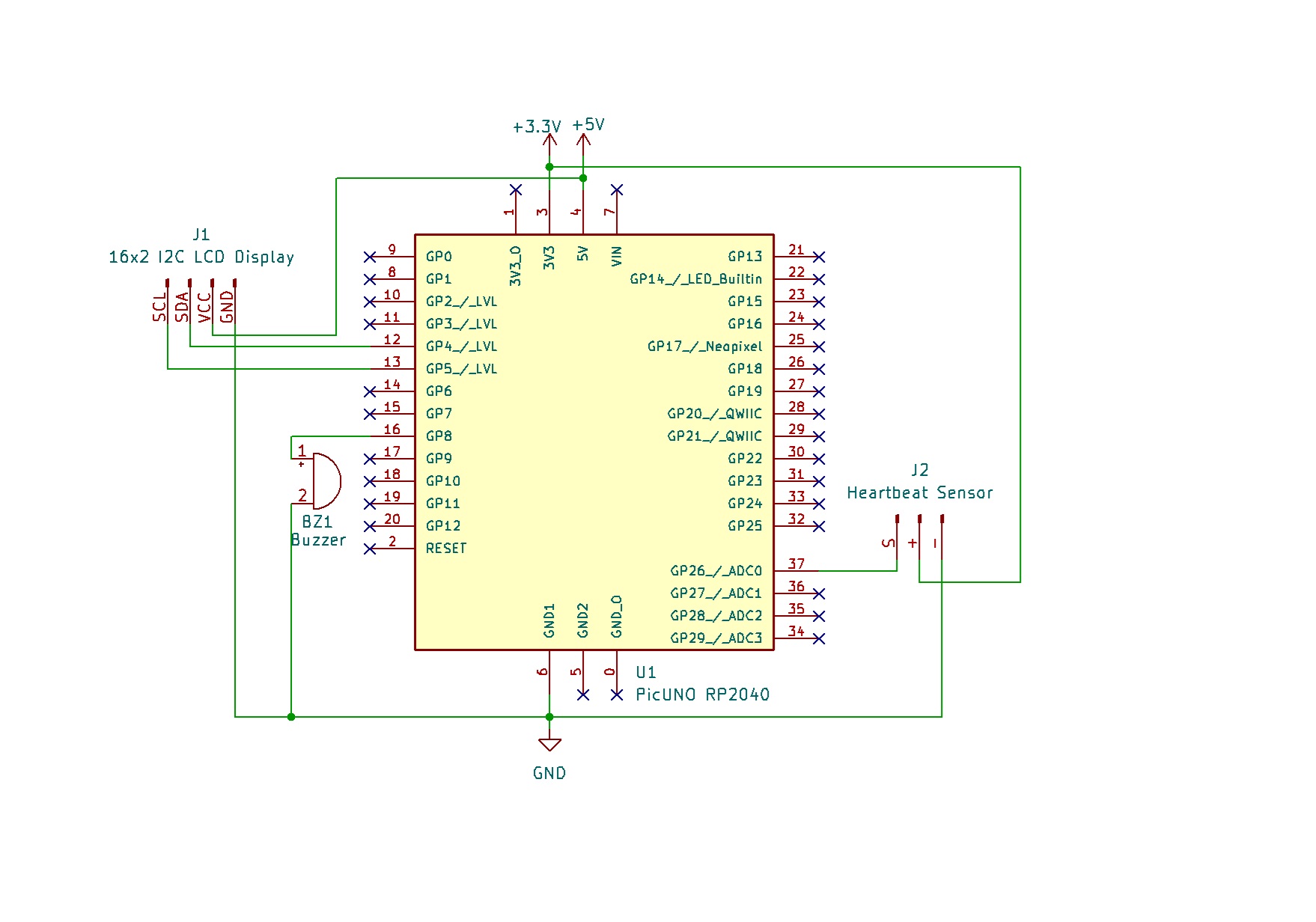
CIRCUIT DIAGRAM:

Heartbeat Monitoring System With LCD Display
  • Connect the positive terminal of the Buzzer to GPIO 8.
  • Connect the negative terminal of the Buzzer to GND.
  • HEARTBEAT/PULSE SENSOR MODULE
    • Connect the - to GND.
    • Connect the + to 3.3V.
    • Connect the S to Analog Pin A0.
  • I2C LCD DISPLAY:
    • Connect the LCD Module's GND pin to a GND pin on board.
    • Connect the LCD Module's VCC pin to the 5V pin on board.
    • Connect the LCD Module's SDA pin GPIO 4 (SDA Pin on PICUNO).
    • Connect the LCD Module's SCL pin GPIO 5 (SCL Pin on PICUNO).

SCHEMATIC:

Buzzer +ve terminal → GPIO 8

Buzzer -ve terminal → GND

HEARTBEAT/PULSE SENSOR:

+ → 3.3V

- → GND

S → A0

LCD Circuit:

LCD VCC → 5V

LCD GND → GND

LCD SDA → GPIO 4 (Board SDA Pin)

LCD SCL → GPIO 5 (Board SCL Pin)

CODE -- C:

#include <Wire.h>
#include <LiquidCrystal_I2C.h>

// Pin setup
const int PULSE_PIN = A0;
const int BUZZER_PIN = 8;

// I2C LCD setup
LiquidCrystal_I2C lcd(0x27, 16, 2);

// Constants
const int THRESHOLD = 550; // ADC threshold for peaks (needs tuning)
const int SAFE_MIN = 60;
const int SAFE_MAX = 120;

void setup() {
  pinMode(BUZZER_PIN, OUTPUT);
  lcd.init();
  lcd.backlight();
  lcd.print("Heartbeat Monitor");
}

int getBPM() {
  int beatCount = 0;
  unsigned long startTime = millis();
  int duration = 10; // seconds
  int previous = 0;

  while ((millis() - startTime) < (duration * 1000)) {
    int reading = analogRead(PULSE_PIN);
    if (reading > THRESHOLD && previous <= THRESHOLD) {
      beatCount++;
    }
    previous = reading;
    delay(10);
  }
  int bpm = (beatCount * 60) / duration;
  return bpm;
}

void loop() {
  lcd.setCursor(0, 1);
  lcd.print("Checking BPM... ");

  int bpm = getBPM();

  lcd.setCursor(0, 1);
  lcd.print("BPM: ");
  lcd.print(bpm);
  lcd.print(" "); // Clear rest of line

  if (bpm < SAFE_MIN || bpm > SAFE_MAX) {
    digitalWrite(BUZZER_PIN, HIGH);
  } else {
    digitalWrite(BUZZER_PIN, LOW);
  }
  
  delay(2000);
}
THRESHOLD - This value is critical. It's the ADC reading that the signal must cross to count as a heartbeat. You will need to adjust this value based on your specific sensor.

getBPM() - This function counts beats for 10 seconds and calculates the final BPM.

if (reading > THRESHOLD && previous <= THRESHOLD) - This is "rising edge detection." It ensures that we only count each beat once as the signal rises past our threshold, not multiple times while it stays high.

(beatCount * 60) / duration - This formula scales the number of beats counted in 10 seconds to find the equivalent number of beats in 60 seconds (BPM).

CODE -- PYTHON:

from machine import ADC, Pin, I2C
from time import sleep, ticks_ms, ticks_diff
from i2c_lcd import I2cLcd

pulse_pin = ADC(Pin(26))
buzzer = Pin(8, Pin.OUT)
i2c = I2C(0, scl=Pin(5), sda=Pin(4), freq=400000)
lcd = I2cLcd(i2c, 0x27, 2, 16)

THRESHOLD = 25000 # ADC threshold for detecting peaks (tune as needed)
SAFE_MIN = 60
SAFE_MAX = 120

# Init
lcd.clear()
lcd.putstr("Heartbeat Monitor")

# Function to detect BPM
def get_bpm(duration=10):
    beat_count = 0
    start_time = ticks_ms()
    previous = 0

    while ticks_diff(ticks_ms(), start_time) < duration * 1000:
        reading = pulse_pin.read_u16()
        if reading > THRESHOLD and previous <= THRESHOLD:
            beat_count += 1
        previous = reading
        sleep(0.01)

    bpm = int((beat_count * 60) / duration)
    return bpm

# Main Loop
while True:
    lcd.move_to(0, 1)
    lcd.putstr("Checking BPM... ")

    bpm = get_bpm()
    print("BPM:", bpm)

    lcd.move_to(0, 1)
    lcd.putstr("BPM: {:3d} ".format(bpm))

    if bpm < SAFE_MIN or bpm > SAFE_MAX:
        buzzer.value(1)
    else:
        buzzer.value(0)

    sleep(2)
THRESHOLD - This is the value the 16-bit ADC reading must cross to count as a beat. You must tune this by first printing the raw sensor values to find a good trigger point.

get_bpm() - A dedicated function to measure the BPM. It counts beats over a 10-second duration.

ticks_ms() and ticks_diff() - These are used for accurate, non-blocking timekeeping to control the measurement duration.

if reading > THRESHOLD and previous <= THRESHOLD - This logic detects only the "rising edge" of a pulse, ensuring each heartbeat is counted only once.

(beat_count * 60) / duration - This formula extrapolates the number of beats counted during the sample window to calculate the beats per minute.