Flame Detection Alarm With LCD Display

Flame Detection Alarm With LCD Display

HARDWARE REQUIRED:

  • PICUNO Microcontroller board
  • 1 × 16x2 I2C LCD Display
  • 1 × Flame Sensor Module
  • 1 × LED
  • 1 × 220Ω resistor (current-limiting)
  • 1 × Buzzer
  • Jumper wires
  • USB cable
  • 9V Battery with a snap connector (to power the board via the DC Jack)

DESCRIPTION:

This project creates a comprehensive flame alarm that provides both audible and visual alerts. The system uses a flame sensor module to continuously monitor the environment for fire. When a flame is detected, the system activates an audible alarm through a buzzer, turns on a visual alert LED, and displays a prominent "ALARM! Flame Detected!" message on an I2C LCD screen. When the flame is no longer present, the alarm automatically silences and the screen reverts to a "System Normal" status.

LIBRARIES REQUIRED:

For C / Arduino IDE:
  • Wire.h: Manages I2C communication (usually included by default).
  • LiquidCrystal_I2C.h: The driver library for the I2C LCD module.
For MicroPython / Thonny IDE:
  • i2c_lcd.py: The custom library file saved to the PICUNO board.
  • The code also uses the built-in machine and time modules.

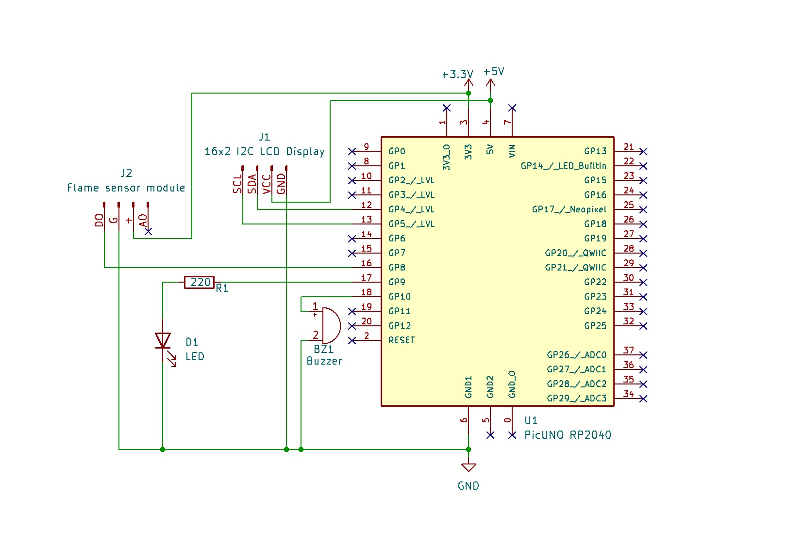
CIRCUIT DIAGRAM:

Flame Detection Alarm With LCD Display
  • Connect the anode of LED to GPIO 9 through 220Ω resistor and the cathode of the LED to GND.
  • Connect the positive terminal of the Buzzer to GPIO 10 and negative terminal of the buzzer to GND.
  • Connect the LCD Module's GND pin to a GND pin on board.
  • Connect the LCD Module's VCC pin to the 5V pin on board.
  • Connect the LCD Module's SDA pin GPIO 4 (SDA Pin on PICUNO).
  • Connect the LCD Module's SCL pin GPIO 5 (SCL Pin on PICUNO).
  • Flame Sensor Module:
    • Connect the + pin to 3.3V pin on the board.
    • Connect the GND pin to GND pin on board.
    • Connect the DO pin to GPIO 8.

SCHEMATIC:

LED Anode → 220Ω → GPIO 9

LED Cathode → GND

Buzzer +ve terminal → GPIO 10

Buzzer -ve terminal → GND

LCD VCC → 5V

LCD GND → GND

LCD SDA → GPIO 4 (Board SDA Pin)

LCD SCL → GPIO 5 (Board SCL Pin)

Flame Sensor Module:

VCC → 3.3V

GND → GND

DO → GPIO 8

CODE -- C:

#include <Wire.h>
#include <LiquidCrystal_I2C.h>

// Define the pins
const int SENSOR_PIN = 8;
const int BUZZER_PIN = 10;
const int LED_PIN = 9;

// Setup the LCD object (address 0x27, 16 columns, 2 rows)
LiquidCrystal_I2C lcd(0x27, 16, 2);

// Variable to track the last state of the sensor
int lastFlameState = HIGH;

void setup() {
  pinMode(SENSOR_PIN, INPUT);
  pinMode(BUZZER_PIN, OUTPUT);
  pinMode(LED_PIN, OUTPUT);
  
  // Initialize the LCD
  lcd.init();
  lcd.backlight();
  
  // Initial message
  lcd.setCursor(0, 0);
  lcd.print("System Normal");
  lcd.setCursor(0, 1);
  lcd.print("All Clear");
}

void loop() {
  // Read the sensor's current state
  int currentFlameState = digitalRead(SENSOR_PIN);

  // Only update everything if the state has changed
  if (currentFlameState != lastFlameState) {
    if (currentFlameState == LOW) { // Flame is detected
      lcd.clear();
      lcd.setCursor(0, 0);
      lcd.print("ALARM!");
      lcd.setCursor(0, 1);
      lcd.print("Flame Detected!");
      digitalWrite(BUZZER_PIN, HIGH);
      digitalWrite(LED_PIN, HIGH);
    } else { // Flame is gone
      lcd.clear();
      lcd.setCursor(0, 0);
      lcd.print("System Normal");
      lcd.setCursor(0, 1);
      lcd.print("All Clear");
      digitalWrite(BUZZER_PIN, LOW);
      digitalWrite(LED_PIN, LOW);
    }
  }

  // Update the last state for the next loop
  lastFlameState = currentFlameState;
  
  delay(100);
}
int lastFlameState = HIGH; - This variable stores the previous state of the sensor so the code knows if anything has changed. We start it at HIGH (no flame).

if (currentFlameState != lastFlameState) - The code inside this block only runs when the sensor's state changes (from seeing a flame to not seeing one, or vice-versa). This prevents the LCD from flickering.

if (currentFlameState == LOW) - The flame sensor's digital pin goes LOW when it detects a flame. This if statement checks for that condition to trigger the alarm.

digitalWrite(BUZZER_PIN, HIGH); - This line activates the buzzer and LED when the alarm condition is met. The else block handles turning them off.

CODE -- PYTHON:

from machine import Pin, I2C
import time
from i2c_lcd import I2cLcd

# Setup all the pins
sensor = Pin(8, Pin.IN)
buzzer = Pin(10, Pin.OUT)
led = Pin(9, Pin.OUT)

# Setup the LCD
i2c = I2C(0, scl=Pin(5), sda=Pin(4))
lcd = I2cLcd(i2c, 0x27, 2, 16)

# Variable to track the last state
last_state = 1 # 1 = HIGH = No Flame

# Initial message
lcd.putstr("System Normal\nAll Clear")

while True:
  current_state = sensor.value()

  # Only update if the state has changed
  if current_state != last_state:
    lcd.clear()
    if current_state == 0: # Flame is detected (LOW)
      lcd.putstr("ALARM!\nFlame Detected!")
      buzzer.value(1)
      led.value(1)
    else: # Flame is gone (HIGH)
      lcd.putstr("System Normal\nAll Clear")
      buzzer.value(0)
      led.value(0)
  
  # Update the last state for the next loop
  last_state = current_state

  time.sleep_ms(100)
last_state = 1 - This variable is used to remember the last state of the sensor to prevent screen flicker. We assume the starting state is 1 (HIGH, no flame).

if current_state != last_state: - This is the most important line. It ensures the code to update the LCD and alarms only runs when the sensor's state actually changes.

if current_state == 0: - Checks if the sensor has detected a flame (a LOW signal).

lcd.putstr("...") - This function from the LCD library prints the status message to the screen. The \n character creates a new line.